当前位置:
首页
>
新闻动态
>
公告
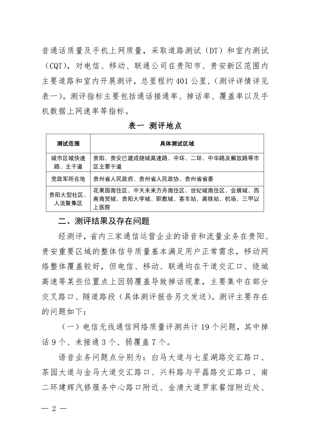
贵州省通信管理局关于2020年一季度通信网络信号质量测评情况的通报
发布时间:2020-04-22 16:44
【返回顶部】
【关闭窗口】
【打印本页】
相关文章:
2023-08-02
省通信管理局 省人力资源社会保障厅关于做好2023年工程系列通信专业职称申报工作的通知
2023-04-17
关于开展2023年通信工程施工企业“三类人员”继续教育学习质量测试有关事项的通知
2023-08-10
贵州省通信管理局关于侵害用户权益行为APP的通报
2023-08-08
贵州省通信管理局关于拟收回96566、96519电信网码号的公示
2023-08-07
关于开展2023年全国通信专业技术人员初级和中级职业水平报名考试(贵州考区)工作的通知
2023-08-03
贵州省通信管理局关于拟收回10620111电信网码号的公示